C先生求职美团骑手被骗的事情过去整整一个月了,但在他心里依然对此难以释怀。
“现在骗子横行霸道,骗百姓辛苦钱,借着美团的名义,欺骗普通老百姓。在深圳工作不容易,要维护老百姓的权益。要给这些骗子中介严惩。建党100周年,一直在强调防诈骗,很多人不知道往哪里投诉举报,我想代表这样一份力量,出来捍卫,也希望我们深圳、国家变得更好。”
C先生今年刚满22岁,他的这番原话足以见得这是一位多么勤劳向上、富有朝气的青年。
“退车退贷款然后希望更多的人不被受骗。”
他的退款顺利吗?来看看他的真实经历。
一 · BOSS直聘找工作,应聘骑手中招
从学校毕业后,在本职工作之外,我依然感觉自己有用不完的劲儿,不想躺平,不如在工作之余找份兼职。
今年5月29日,我和朋友Z在boss直聘App上看到一条招聘信息,标题写着“现有兼职日结抓紧了!”点开仔细一看,是招聘兼职的外卖骑手。
01

02

“送餐员诚招,入职没有押金,不收一分费用;工作自由,人性化,可就近安排,提供车,只要你来,肯定赚钱。”
这不就是我想找的兼职工作?!我和朋友都心动了,毕竟目前也没太多积蓄,这种“人性化”、“工作自由”、“没押金”、并且“不收一分费用”又“肯定赚钱”的兼职,赶紧联系一下。
添加微信后,我们再次跟招聘人员确认了工资结算方式以及电动车的提供情况,得到的回复是:晚上12点左右日结,电动车由公司提供,没有其他要求。
01

02

03

按照Boss直聘上招聘人员的指引,我们来到深圳市福田区车公庙的Y大厦参加面试。
从最开始沟通的时候,他们就自称是美团外卖平台的招聘人员,而面试官也自始自终在以美团骑手的工作流程作为例子做讲解:跟我们介绍了一下美团外卖配送的距离,对应的给多少钱,配送的时间要求,……一些特殊情况,比如商家出餐晚或者下雨天,需要如何处理,还有怎么在后台申请补贴这样……
可是聊着聊着,发觉怎么有些不对头。
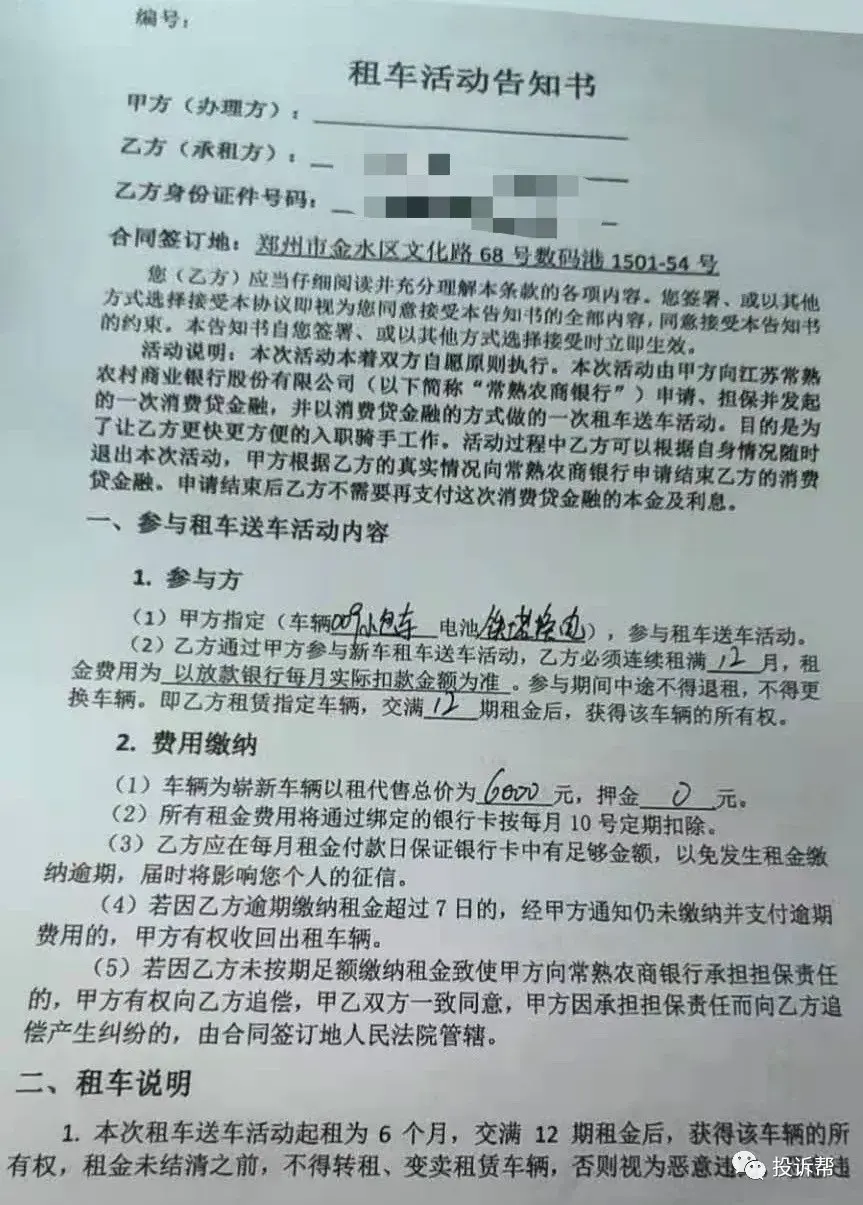
我们问他配车是怎么个免费配车,但是到他那里就变成了分期购买一个电动车……后面说着说着又成了要跟银行担保去买车,等到后面办完了之后又变成了贷款租车。
我跟朋友Z稀里糊涂就签了他们口中的租车协议,具体名称为《租车活动告知书》和《电动车签收回执单》,但是这些协议却不是一式两份,最终我们空着手就离开了。
离开后我们两个人左思右想,便开始在网上搜索相关信息,发现有不少评论说这种公司很可能属于“黑中介”,目的就是为了让应聘者分期贷款买车。
这可尴尬了,兼职做外卖的钱还一分没赚到,自己先成欠了银行的钱。


二 · 为了解除贷款,重返招聘公司
几天后,我和朋友Z又回到给他们面试的公司,这次直截了当地询问这里的工作人员究竟是不是美团的员工?要求他们出示相关营业执照或公章予以证明,可他说相关证明都在北京总部,他们这里没有。
“这是美团正常的招聘公司对吧?”
“要不然呢”,招聘公司负责人立即答道。
“(美团)平台担保给车行的话,怎么会贷款租车呢?”,我接着问。
“它是一个什么样的形式给你担保呢?我再给你重复一遍,好不好?”
就盼着他再讲一遍,我好录个音。
骑手招聘公司的负责人L先生说道,“……这个车子是不是车行的?我们美团不制造车子,我们也不生产车子,同时我们也不卖车子。如果骑手有这个需求,如果因为工作需要这个车子的话,我们可以跟我们合作的车行,让他们提供车子给你,那么车行怎么给你们配车呢?因为车行刚开始是没有跟你们收一分钱的。”
我们连忙点头,继续听。
L先生接着说,“那他们(车行)也需要一个保障,他们通过什么去保障?就是通过银行一个担保的形式,银行担保的形式怎么给?银行通过分12个月或者6个月两种,……有的期数长,有的期数短,期数短的租金肯定就高一点,期数长的租金肯定就少一点。12个月,每个月500块钱,你用计算机算一下,500乘以12,等于多少?”
“6000。”我们回答。
“对,也就是12个月的总租金是6000。那这个租金你是不是要每个月每个月去交这个租金呢?那为什么会想象成贷款呢?……贷款就要有利息。……”
招聘公司的L先生这套话术不错,短时间内还真容易让人反应不过来。但我赶紧让他看贷款银行的手机短信内容。
“这(银行短信)上写着贷款记录,每月还款什么的。那像你说的,每月500块还到这张卡上,那为什么每个月的账单并不是500块钱呢?”我追问道。
“嗯?哪里?”
“你看,这里有还款计划嘛,……开始本金加利息是400多,到后面开始就是530、530、530、540…….这样。”我举着手机让他看。
L先生打断我的话,“那……那你要想一想,那你要想一想啊,银行要不要赚钱呢?”
“那你为什么开始没跟我们说是这么个贷款形式呢?”我立刻反问道。
L先生被我怼的一时说不上话来。
我接着说道,“你刚开始说,银行每月500块钱没有利息,现在又说银行要赚钱要利息。”
“我没有说银行不要利息啊。……那你说你这个要是贷款的话银行要不要利息?……”
当时跟L先生争论来争论去,我就觉得也没什么可多说的了,他自己的回答都自相矛盾。

除了电动车本身的质量问题,我也质疑了他们以租代售的价格。
“这个车,我根据它的合格证去查它的商标品牌,是没有这个商标的;这个车我去问了一下实际价格,我去网上查,总价也不超过2000块钱,但是你租车租了我6000块钱,属于超标了。”
L先生说,“你们跑单我就赚钱,你们不跑单我就不赚钱,我不赚租车的钱……这个担保是银行和车行之间对接的,我可以帮你们从中协商,因为他们两家都跟我们美团合作,……”
……
后来,L先生说尽他能力去申请解除贷款,可是至今也没有处理好。回头等我们再查看Boss直聘上这条招聘信息时,发现已经被删掉了。
我去网上(某公司信息查询平台)查了一下招聘公司的名称,发现这家公司的法人就是给我们面试的L先生;那天找他之后给我们提供了一个车行的信息,我们也去网上查询,发现这两个公司的名称很相似(就差一个字),……这间车行的主要负责人里也有给我们面试的L先生的名字。所以我们就觉得他们这两个公司本来就是一套的。
三 · 美团官方初步回应
对于诸多疑点,我拨打了美团App客服电话,询问是否有美团深圳分公司负责在本地招聘,这位客服人员的回答是“不确定”,还建议我可以直接找当地的美团站点进行应聘,同时也告诉我美团的员工不会以任何形式让应聘者贷款分期购买电动车。
我和朋友Z本来是寄希望于美团官方客服协助我们处理实际问题的,比如,可以给予有力的证明来否定这家所谓的“美团招聘公司”和美团官方的关系等等。但这次与美团客服的通话,显然并没有给我们什么实际的帮助。
之后,经平台帮助,美团官方深圳分公司的调查部门才正式地给我打电话、询问事情具体经过,时长近20分钟。
现在回想起来,这家招聘公司的具体操作是:
- 招聘公司让我们带上身份证和银行卡,先在他们的系统注册了骑手账号,之后办理分期租车是L先生用他自己的手机登录我的微信操作的贷款……
- 《租车活动告知书》和《电动车签收回执单》也是在前面一系列操作后才拿出来让我们签,当时要求他退掉,他说都办理完了没办法取消了……
- 最后一步才是在美团官方的“美团众包”App注册,并且是用一个新的联通手机号码给我们注册,供我们外送使用……


美团的调查专员问我,是否报了警,我说我去咨询过,警察说我相当于签了租车合同,属于经济纠纷,大概率没法解决,他们只能帮助协调处理,还建议我走法律途径去起诉。
之后,美团调查专员发送一条短信到我的手机上,请我把相关的微信聊天记录、照片截图等,上传到短信中的链接以便他们跟进调查。
结语
截至目前,尽管得到美团官方回应,确认这家涉事招聘公司并不属于美团分公司或旗下子公司,但这家冒充美团进行招聘的公司并没有受到相应的监管。
迫不得已,C先生选择报警,在警察的协调下,骑手招聘公司的L先生分别与C先生和Z先生签写了调解协议,才同意为其解除贷款。从他们提出解约诉求到银行的贷款正式取消(7月3日),持续时间超过30天,整个过程中,浪费了大量的时间和精力不说,金钱上每个人也至少损失1000元以上。
投诉帮平台从美团官方了解到,目前包括深圳在内的许多城市,对于骑手的需求依然没有饱和,有些地区可以说是缺少骑手的。
C先生的经历并非个案,对于各地区个别公司或个人冒充美团分公司招募骑手的行为,导致部分应聘者个人权益受到侵害的情况,仍有待市场监督管理部门等执法部门的调查处理、以及当地媒体的进一步监督。